ZoomBot

I created a circuit that zooms a camcorder in and out. This is the path I took.

My friend needed a camera to repeatedly zoom in and out for her thesis work at UCSD. I made this device to do just that. Without going into the details of her video installation, the camera needed to perform these actions in order:

ZoomBot - the whole thing

  1. Zoom in
  2. Pause
  3. Zoom out
  4. Pause
  5. Go back to #1

A microswitch is the trigger that causes the camera to go from one of those actions to the next. The whole thing is controlled by an Atmel attiny13 microcontroller.

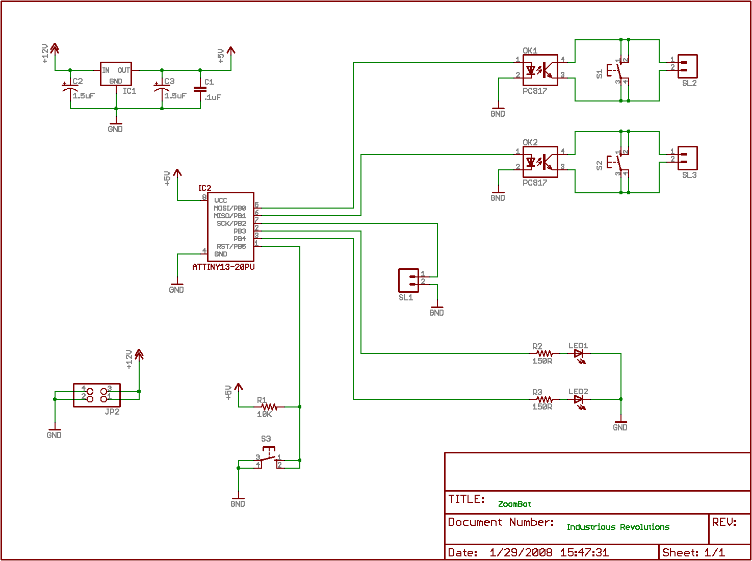
ZoomBot Schematic

I created a schematic using Eagle. It’s free for small projects and it runs on MacOS. I’m more an artist than an electronics dude so I may have done something unorthodox in there. I think it looks pretty good though. I probably could’ve added some notes near that wacky power connector, but otherwise it’s pretty simple. The power connector shown allows a 12V wall wart to power this board through a voltage regulator, while passing 12V through to the camcorder at the same time. Other that we have: a reset switch for the microcontroller, the connector for our microswitch, two optoisolators (which pretend to push zoom in and zoom out buttons on the camera), two LED indicators, and a voltage regulator with its bypass capacitors.

Zoombot PCB Layout

Using Eagle, I made a PCB (printed circuit board) layout from the schematic. This is the first time I’ve actually done this so it was a learning experience. Sparkfun and Instructables had a couple useful tutorials. I have a feeling it’s a little weird (maybe wrong?) to use all of the board’s free space as a giant ground plane as I did. In any case, this tutorial was handy for figuring out how to create a ground plane with Eagle.

I made the board bigger than it needed to be so I would have room to fix any problems on the finished board if I screwed something up. In fact, I did make a small mistake by using 4-pronged pushbuttons in the layout when the ones that I own only have 2 prongs. No biggie. I designed the board to be single-sided so I could make it myself.

ZoomBot PCB

To make the actual PCB, I used this awesome process of printing the layout onto magazine paper and ironing it onto a copper PCB board. This forms a resist made of printer toner. Once that’s in place, it’s just a matter of eating the copper off of the board. Fun. I made my own etching solution using muriatic acid and hydrogen peroxide. I accidentally kicked the tub of it all over my studio floor. Not fun.

ZoomBot camera top

After that it was just a matter of drilling, soldering and wiring things up. I have a spool of 4-wire telephone cable and a million phone jacks so that’s what I used to connect the board to the camera – this makes it easy to extend the cable, since you can just use a phone extension doodad. The 4 pins of the phone jack on the camera connect to either side of each zoom button. To do this, I had to remove the buttons. But if you look back at the schematic and PCB, you can see that I added a couple of pushbuttons so you can still manually zoom in and out.

ZoomBot camera cable

The other end of the camera has a 10-wire cable that contains all the video, audio and power business. This is one of those oldschool cameras that doesn’t actually have any recording capability – it sends the video to a VCR that actually records to tape. The only pins of the cable that I was interested in were the 12V power, 12V ground, video out and video ground. Snip snip and lots of heat shrink tubing.

I sort of did this entire project backward, having never even tried this out on a breadboard before doing all of the above. Not smart, but I figured this was a pretty simple project and I’ve been on a lucky streak lately. I lived dangerously and came out on top. In any case, writing the software for the microcontroller was the last thing I did. I’m a very considerate and thoughtful programmer so you can just look at the comments in the C source to find out how it works. It’s work looking at it if the phrases “8-bit timer/counter” and “state machine” tickle your fancy.

That’s about it. The only thing left is to replace that red momentary switch in the photos with the microswitch that will be used in the actual installation. I’ll post again when Kate’s done with her installation so you can see some actual creative use of technology instead of all this nerdy business. I will say, though, that there is a real art to laying out a PCB and a fine craft in the use of shrink tubing. Probably not to someone who does it 8 hours a day as their job, but whatever.